医院OA
来院路线
首页
医院概况
医院简介
医院章程
现任领导
组织架构
执业许可证
医院文化
所获荣誉
新闻中心
新闻动态
媒体聚焦
通知公告
患者服务
医院导航
预约挂号
医保信息
门诊排班
就医指南
专科介绍
专科介绍
专家介绍
党的建设
党的建设
工作动态
基层党建
三比三争
廉政建设
医德医风
科教管理
科研工作
教学工作
学习专区
健康促进
专科科普
健康宣教
护理工作
护理概况
护理资讯
护士风采
员工风采
活动影集
人物专访
搜索
搜索
首页
医院概况
新闻中心
患者服务
专科介绍
党的建设
科教管理
健康促进
护理工作
员工风采
新闻中心
首页
>
新闻中心
>
新闻动态
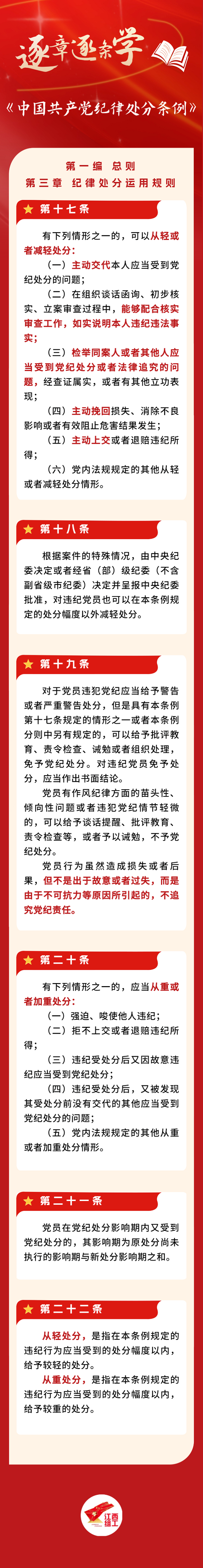
逐章逐条学《条例》④ 纪律处分运用规则
发布时间:2024-05-11
阅读量:2027
文/图: 江西组工
上一篇
逐章逐条学《条例》③ | 留党察看与开除党籍等
下一篇
以爱之名,守护健康|我院开展“发展护士队伍,优化护理服务”5.12国际护士节主题系列活动
友情链接:
版权声明
法律声明
隐私声明
网站地图
地址:万载县康乐街道大北关路92号
邮箱:wy8981429@sina.com
电话:0795-8981429
投诉电话:0795-8981008
医德医风(行风)投诉电话:0795-8981429
医院订阅号
预约挂号
技术支持:
云优网络
Copyright © 2026 江西省万载县人民医院. All Rights Reserved
赣ICP备18001532号-6